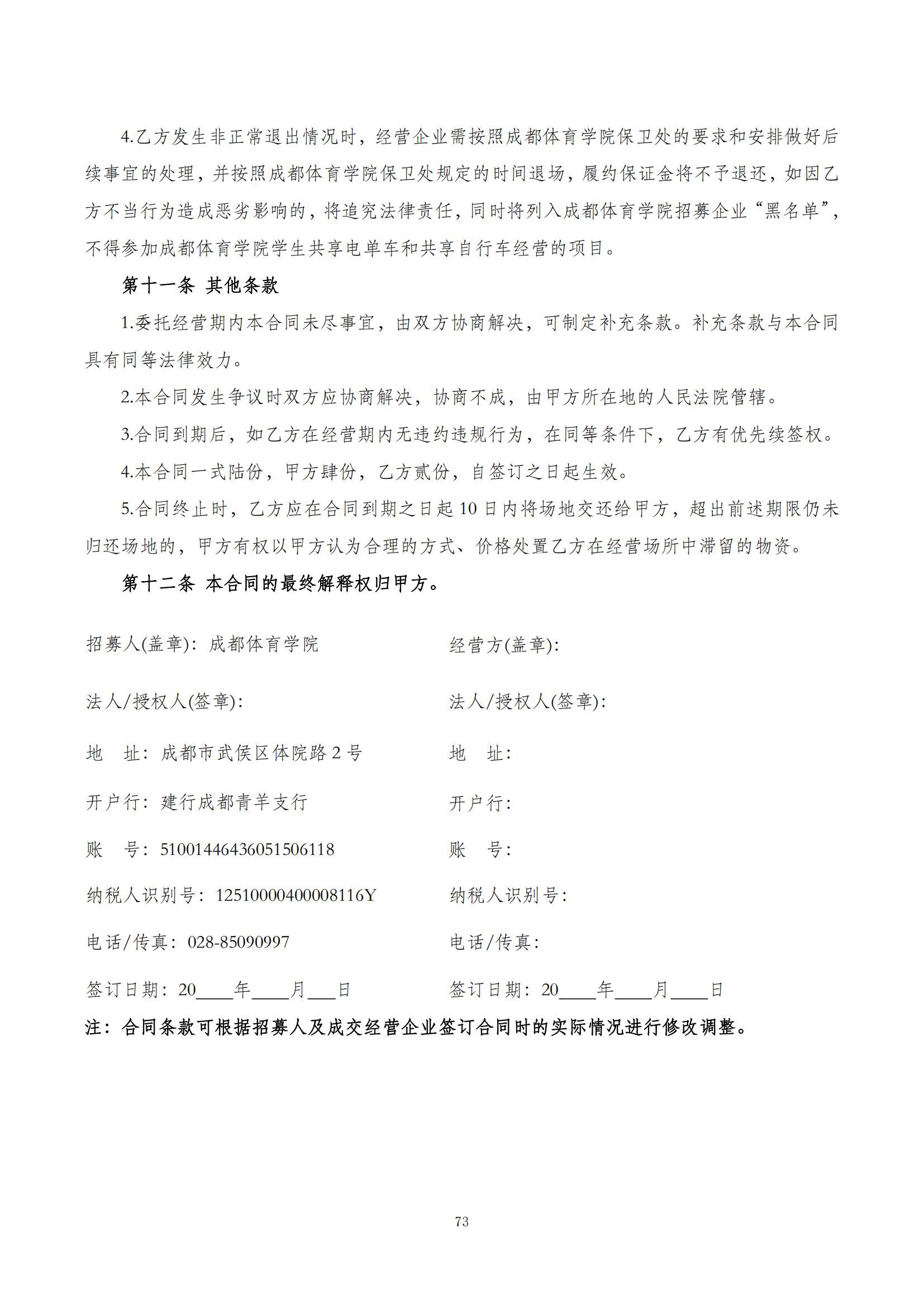
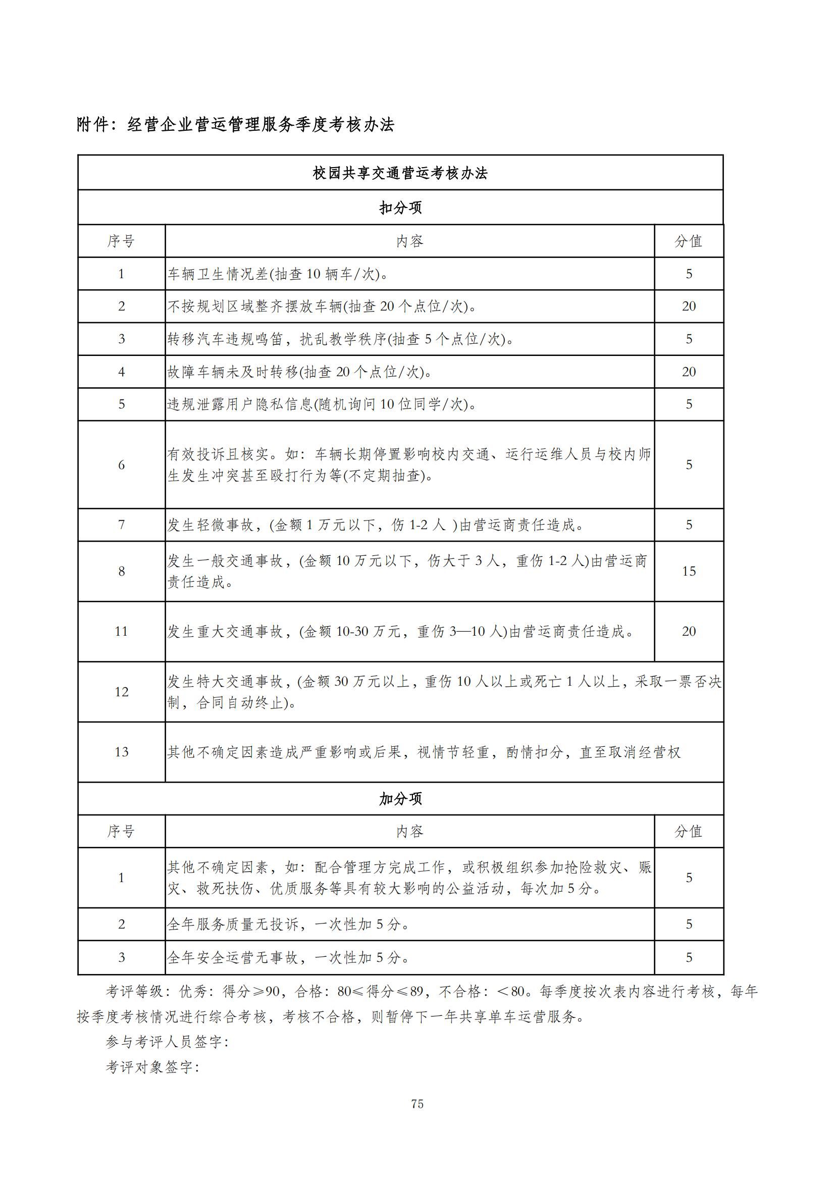
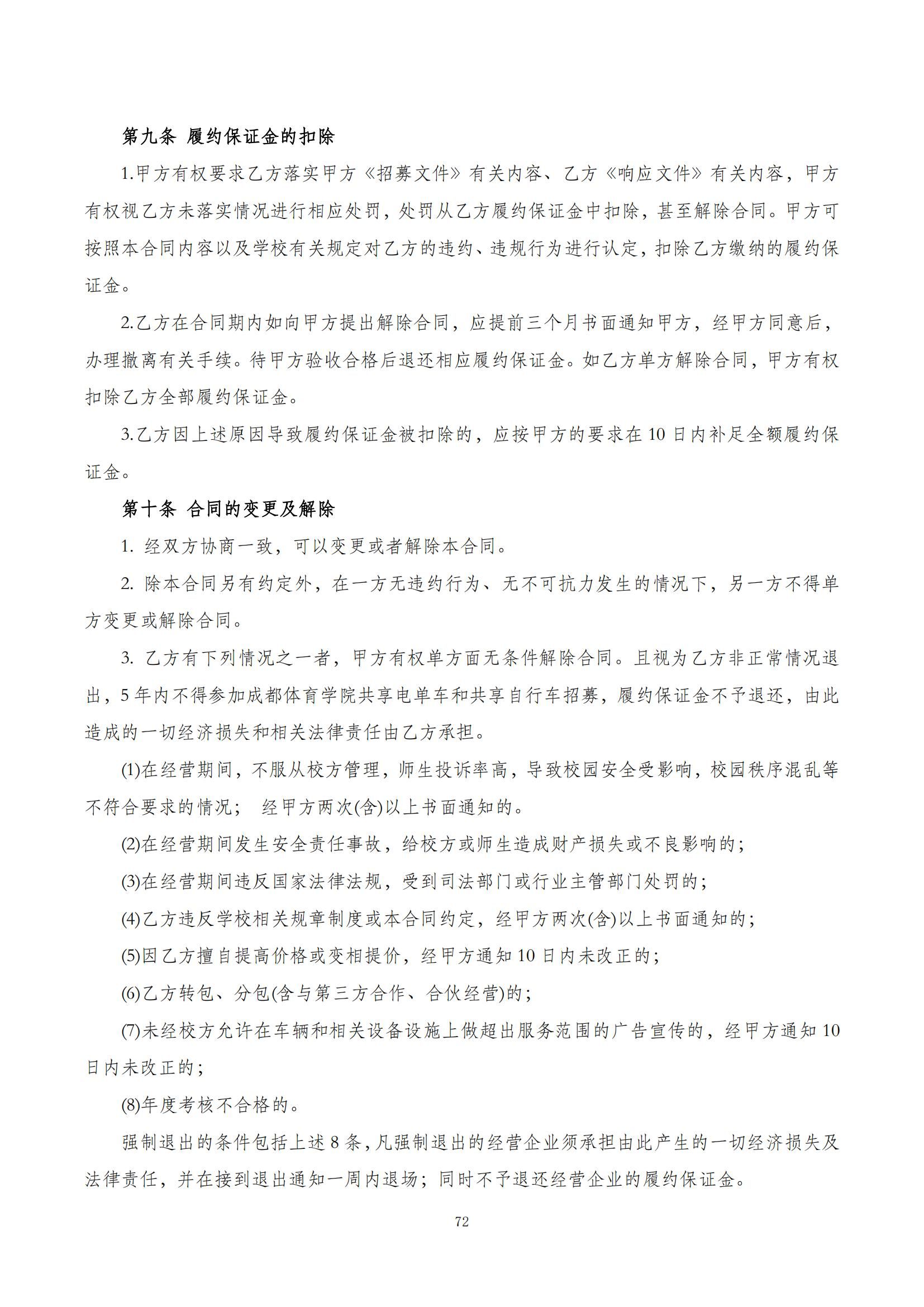
sunbet集团中国官网入口
关注官方微信
>
English
>
旧版
网站首页
sunbet集团中国官网入口
sunbet集团中国官网入口
校长致辞
现任领导
成体标识
学校章程
光影成体
机构设置
新闻公告
公示公告
成体要闻
学校通知
院系动态
热点推荐
人才培养
博士
硕士
本科
继续教育
质量工程
对外交流
科学研究
招生就业
招生信息
就业信息
信息公开
平安成体
English
您现在的位置:
网站首页
>
新闻公告
>
公示公告
>
正文
sunbet集团中国官网入口重新引入共享电单车和自行车运营企业招募文件更正公告
2024-09-19
次
附件列表
附件【
sunbet集团中国官网入口重新引入共享电单车和自行车运营企业招募文件更正公告.pdf
】已下载
次
sunbet集团中国官网入口新生开学典礼暨新校区落成...
sunbet集团中国官网入口引入第二家共享电单车和自...
您也可能感兴趣
sunbet集团中国官网入口竞技体校购置心理咨询服...
2025-03-18
sunbet集团中国官网入口竞技体校2025年艺术体操...
2025-03-18
四川省2025年体考sunbet集团中国官网入口考点 户...
2025-03-13
2025年sunbet集团中国官网入口体考杂项物资采购...
2025-03-13
sunbet集团中国官网入口2025年招聘全职博士后公...
2025-03-12
sunbet集团中国官网入口竞技体校2025年艺术体操...
2025-03-12
更多>>
成体要闻
03/19
舒为平主持召开党委常委会会议
03/19
聚力体医融合!sunbet集团中国官网入口附属体育医院获批省级医学运动促进健康中心并启动三年行动计划
03/18
2025亚洲精英体育学院联合会年会(2025 ASIA Congress)在sunbet集团中国官网入口成功举行
03/18
学风建设丨志于学,笃于行
03/18
勇创佳绩|sunbet集团中国官网入口网球代表队在“农行杯”第一届四川省大学生网球锦标赛中获得佳绩
更多>>
院系动态
03/20
武脉相承续薪火,守正创新襄未来——武术学院邀请退休教师返校检查指导
03/19
新闻与传播学院研究生读书会颁奖仪式圆满举行
03/19
浙大城市学院郭晴教授应邀赴新传学院开展学术沙龙
03/19
深化学科服务,图书馆邀请研究生院开展专题交流
03/19
深化供需对接 聚力校企合作——艺术学院开展实习就业相结合的“访企拓岗”活动
更多>>
公示公告
03/18
sunbet集团中国官网入口竞技体校购置心理咨询服务项目竞争性比选公告
03/18
sunbet集团中国官网入口竞技体校2025年艺术体操器械采购项目结果公告docx
03/13
四川省2025年体考sunbet集团中国官网入口考点 户外大篷租赁服务采购项目(第二次)结果公告
03/13
2025年sunbet集团中国官网入口体考杂项物资采购项目结果公告
03/12
sunbet集团中国官网入口2025年招聘全职博士后公告